登录
加入联盟
找回密码
航空人生
新一代连飞客户端下载
空管人生
中国航空运动协会推荐
WEFLY
模拟飞行玩家聊天工具
门户
文章
商城
二手市场
外包服务
模飞软件
硬件设备
飞行体验
学院
云课堂
问答
资料下载
论坛
模拟飞行
低空飞行
太空探索
星圈
资源
企业
太空探索论坛
»
论坛
›
太空穿越
›
卫星
›
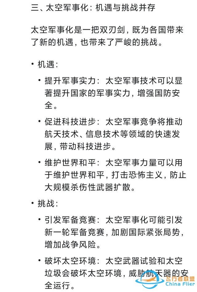
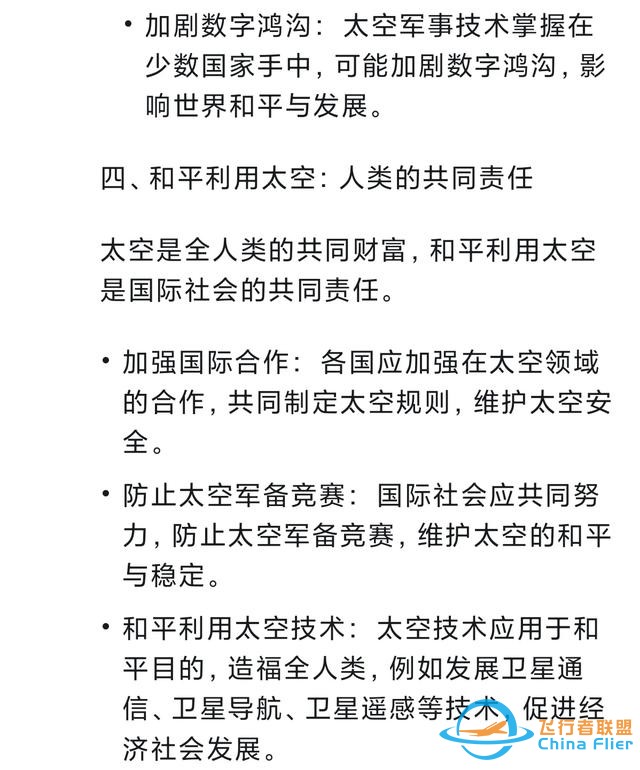
俄罗斯发射军用导航卫星:太空博弈的新篇章 ...
返回列表
发新帖
查看:
2038
|
回复:
0
俄罗斯发射军用导航卫星:太空博弈的新篇章
[复制链接]
mehu
mehu
当前离线
积分
1719
窥视卡
雷达卡
492
主题
601
帖子
1719
积分
金牌飞友
金牌飞友, 积分 1719, 距离下一级还需 1281 积分
金牌飞友, 积分 1719, 距离下一级还需 1281 积分
积分
1719
飞币
1109
注册时间
2017-7-19
发消息
发表于 2025-3-5 06:45:44
|
显示全部楼层
|
阅读模式
回复
使用道具
举报
提升卡
置顶卡
沉默卡
喧嚣卡
变色卡
千斤顶
照妖镜
返回列表
发新帖
高级模式
B
Color
Image
Link
Quote
Code
Smilies
您需要登录后才可以回帖
登录
|
加入联盟
本版积分规则
发表回复
回帖后跳转到最后一页
浏览过的版块
运载火箭
视频专区
航天飞机
外星基地
天文学
太空政策讨论
太空探测器
小行星和彗星
月球
快速回复
返回顶部
返回列表